朝日新聞によると、名古屋大学と岐阜大学の運営法人を統合する「東海国立大学機構」(東海機構)が、2020年4月に設立されるとのこと。このブログでも、1年半前に記事にしたけど、
http://tenkoe.blog.jp/archives/52541505.html
ついに、実現へって感じですね。
いよいよ、学長ではなく、機構長が実質トップになることにより、どのような相乗効果が生まれるか、他の大学はしばらく様子見でしょうが、うまくいくようなら、他の大学も一気に経営統合が進みそうですね。
1.試験中に地震が起きたらどうするの?
→震度3以下なら、そのまま続行。震度4なら一時中断するけど、安全が確認できればすぐ再開。その分終了時間を繰り下げて正味2時間の試験を完行。震度5弱以上だとケースバイケースだな。受験生の命の方が大切なので、試験は中止になる可能性もある。
2.当日はやっぱり男子はワイシャツにネクタイがいいの?
→監督者でも、クールビス推奨なので、基本ノーネクタイだ。受験生がネクタイしていたら、かえって暑苦しい。
3.試験放棄はどの時点まで出来る?
→監督者が注意事項を指示している時までに棄権を申し出れば、試験会場外へ退場させてくれます。でもやっぱり思い直してもう一度受験したいと言っても、二度と入れてもらえないので注意。
4.試験が120分は長すぎるので、早く解き終わったら途中で帰ってもいい?
→試験が始まったら、終了時刻までは退出できません。
5.じゃあ、トイレとか、一時退室はどうするの?
→トイレは、廊下に連絡要員っていうのが通常1名いるから、何も持ち出していないことを確認ののち、トイレまで連れてってくれる。その代り、トイレに行きたいヤツが同時に複数現れたとしても、1人づつしか対応できないから、戻ってくるまで漏らさないようにガマンしなければならないので注意。
もちろん、体調不良の場合は休養室へ退出が認められるが、そこで問題を解くことはできません。また戻ったとしても、その分の試験時間の延長も認められません。
6.試験の季節って、クソ暑いから、ペットボトルを持ち込んでもいいよね?
→持ち込んでもいいけど、飲みながらの受験は出来ません。一時退室を申し出て、廊下などで飲んでもらうこちになります。もし、ペットボトルのラベルに、試験の内容に関係するような文字が印刷されていたら、不正行為と疑われる場合のあるので、さらに注意。
7.試験中に答案を汚損しちゃったけど、どうする?
→監督者席に予備があるから、申し出てください。でも、試験終了間際や試験終了後の場合は、時間がないので、受験番号と名前だけ転記してもらって、あとは試験実施本部で転記することになるので、あまり手を煩わせないでくださいね。
8.試験に集中したいし、隣のヤツがブツブツ独り言いっていたらやだから耳栓使っていいよね?
→監督者の指示などが聞き取れなくなるからダメです。
9.受験票見ると、机の上に置いていいのは、鉛筆と消しゴムと時計だけみたいだけど、鉛筆削りは使っちゃダメ?
→電動式はさすがにダメだけど、手動ならOK
10.めんどくさいからシャープペンでもいいよね?
→HBの鉛筆って指示されているから、それ以外の場合はマークが読み取れないとは不利益を被ることがあるみたいだよ。
11.筆記用具忘れちゃったんだけど。
→情け無用に貸し出してくれないから、ここは要注意。
12.鼻水が止まらないので、ティッシュを使いたいよう~。
→文字が書いてあるから、袋から中身だけ出して使うならOKだけど、そうする旨は監督者に申し出てください。
13.人身事故で電車が運転見合わせ、試験開始に間に合わないんだけど。
→公共交通機関の場合は、運転の遅れなどを考慮して、試験開始を繰り下げることもあるけど、それでも最大2時間までなので、復旧が見込まれない場合でも、振り替え輸送やタクシー、自転車、プライベートジェットなどなんでも使ってなんとかして来てください。
14.監督者の態度が気に入らないんだけど
→今後、あなたが国立大学に採用されることになったら、反面教師としてください。
ではでは、このブログを見た皆さんが全員合格できると良いですね。お祈りしております。

新年早々、国立大学職員を目指している人たちにとって、戦慄の記事が朝日新聞に掲載されていました。
上記写真はその説明のために、引用いたします。
将来、日本は高齢化が進んで、労働人口が減ることが確実視されているので、その一部の労働をロボットなどのAIに頼らざるを得ない未来があるとのことなのだが、やはりAIも万能ではないので、AIに頼れる職種と頼れない職種に分けた図が示されていたのだ。
野村総合研究所の研究結果によると、代替されやすい職業のトップは、99.8%の確率で代替されるだろうという「電車運転手」だ。たしかに電車ではないけど、「ゆりかもめ」はもう既に自動運転なのだから、もう近い未来に確かに100%近く代替されるかもしれない。
次に同じく同率99.8%で「経理事務員」というのがある。
この「経理事務員」というのは、国立大学事務職員の職種の中で結構なウエイトを占める。確かに、経理部門は、コンピュータに任せれば、人はあまり要らない気もする。
ちょっと、下がるがそれでも99.5%の確率で代替される職業が「学校事務員」だ。
あれ? これって、大学事務職員も含まれるんじゃない?
・・・と思った方もいるでしょう。確かにここでAIに代替される「学校事務員」と呼んでいる大学事務の業務はいわゆる「定型業務」のことと思われます。
それは、物品購入や経理、出張手続きなどの業務のことですね。まあ、確かにこれらの業務が大学事務としてかなり多いのですが、安心してください。
右の図の「代替されにくい職業」として0.2%の可能性しか無い「大学教員」が挙げられています。
確かに、独創的な発想と研究の視点でみれば、大学教員はAIの頭脳よりさらに上をいくので、代替は無理でしょう。
つまり、何が言いたいのかというと、国立大学事務職員のこれからは、定型業務のアシストとして採用されるのではなく、大学教員と協同して、中期目標・計画の立案の補助や、研究協力のもと、教員を支えているというスタンスが必要になるということです。
これからは、単なる伝票処理だけでなく、いかに教員と研究協力の中でうまくやっていけるかが、大学事務職員として問われていくのでしょうね。
2018年度 国公立大学 受験料・初年度学費一覧
http://www.keinet.ne.jp/dnj/18/gakuhi/k_gakuhi.pdf
とはいえ、こんな噂が立ったのは、今回が初めてではありません。
国立大学の授業料、15年後は40万円増の93万円に値上がりか…文科省試算
https://resemom.jp/article/2015/12/04/28332.html
のように、2015年の時に文科省が試算した結果、当時の15年度(2030年度)には、授業料が93万円になるという結果が出ていることからも、これは単なる噂で済まされないかもしれないという危惧があります。
しかし、この時に、かなり騒ぎが大きくなったことから、2016年の3月4日に文部科学省高等教育局からまたこれをきっぱり否定するする公文書が出ています。
国立大学の授業料について
http://www.mext.go.jp/a_menu/koutou/houjin/__icsFiles/afieldfile/2016/03/04/1367834_01_1.pdf
一部抜粋しますと、
と、締めくくってます。というわけで、やはり国立大学の使命というか、経済的に困難な学生にも安心して学業に専念できる環境を文部科学省はちゃんと考えているということではないでしょうか。どう考えても、大阪や北海道の大地震や台風などの自然災害で日本が窮地に追い込まれているこの段階で、授業料が上がるなんてことは無いと思いますが、下記の年次統計を見ていると、1975年頃からオイルショックやバブル崩壊、リーマンショックなんて全く関係無いかのように2004年頃まで一直線に上がっています。(リーマンショックは、2008年でした)
年次統計(国立大学授業料)
https://nenji-toukei.com/n/kiji/10037/%E5%9B%BD%E7%AB%8B%E5%A4%A7%E5%AD%A6%E6%8E%88%E6%A5%AD%E6%96%99
つまり、国立大学が法人化してからほとんど上がっていないとも言えます。これは自助努力ということもありますが、実は、法人化後の国からの援助(運営費交付金)は年々減っており、自己収入を増やさないと経営が成り立たないという状況も見え隠れしています。
特に最近の、森友学園と加計学園問題に加えて、文科省前局長の東京医科大学裏口入学問題で、財務省が激怒、文科省への予算が大幅に減らされた(いや、先日の報道を見るとそうでもないような)ために、国立大学の財務部門が火の車になったいるのでは? という事情も見えてきます。
というわけで、国立大学の授業料値上げも現実味が高くなってきました。もし値上されるとしたら、どの位値上されるのか? いや、このタイミングで「値下げします」なんていう国立大学が現れるのか?
大学が法人化されて久しいが、いよいよ授業料の額の競争が始まって、一時期の牛丼の値付け競争のようになるのでは、という気もしないでもないが、実質所得が減っている昨今、教育費って家計を圧迫する割合が大きいから、国立大学は私立大学と違うってところを見せて欲しいですね。
これは、このブログでも、いままで何度も言っていたことだけど、少子化に向けて大学数が減るならともかく、どんどん新規認可はされるは入学定員は減らないわで、このままでは破たんに向かうだけだから、一体どうなることかと気をもんでいたところ、このような構想が出たらしい。
読売新聞からの記事を一部引用します。
国公私大、一体運営する新法人…破綻時の受け皿(2018/03/25 15:06配信)
https://headlines.yahoo.co.jp/hl?a=20180325-00050063-yom-soci
文科省の構想によると、新しく設立されるのは一般社団法人「大学等連携推進法人(仮称)」。文科相が新法に基づいて認定する。国公私立大を運営する国立大学法人、公立大学法人、学校法人はそれぞれ運営費を拠出し、理事や職員を派遣。理事は各大学の学長や副学長を想定しており、理事会を中心にグループ全体の運営方針を決める。
こうなると、一番気になるのは、教員当たりの研究費と、教員や事務職員の給与がどうなるんだろう?と真っ先に心配してしまいますね。
特に、事務職員の給与は、私立大学と国立大学では雲泥の差?があるとされますので、どちらの職員も気になっている部分だと思います。
とはいえ、文部科学省が主導でおこなわれるこの改革、とにかく大学の破たんを避けようという動きで始まる様子なので、どう見ても、職員に有利な方向には働かないような気がします。つまり、国立大学事務職員の給与が私立大学並みにアップするなんていうことは99.9%考えられないことで、私立大学職員の給与を今の国立大学法人並み、いや地方大学も含めての改革なので、それ以下っていうことも十分あり得ます。
つまり、国立大学法人職員よりも、この大学等連携推進法人の給与が下っていうこともあり得ますが、それでは絶対に改革が進まないので、最初は、ちょっと国立大学法人職員の平均よりはちょっと上位にすると深読みします。
ただしそれは、いわゆる事務の合理化で、余剰人員を削減(リストラ)し、運営費を効率良く配分できることも視野に入れているからで、それとセットだから、十分に動向を見守っていかなくてはなりませんね。
名古屋大、東海地方の国立大と法人統合検討へ(朝日新聞DIGITAL)2018/3/22 12:56配信
https://headlines.yahoo.co.jp/hl?a=20180322-00000036-asahi-soci
(以下、一部引用)
現在、公立・私立大では一つの法人が複数の大学を運営できるが、国立大では国立大学法人法で「1大学1法人」と定められている。文部科学省は、法人統合で経営を効率化できれば国立大の競争力を高められるとして、関連法の改正を含め準備をしている。
名大によると、協議会では法人統合を目指し、統合の具体的な利点などを話し合う。統合しても大学名は変わらないが、教養課程の共通化や大学事務の集約などで効率化が実現でき、各大学の機能強化につながるという。担当者は「大学連携だけではできないようなメリットがある。世界での競争力強化につなげたい」と話す。
今日は、こんな報道があったが、今までは国立大学法人法の規程で、一つの国立大学法人は一つの国立大学しか運営できなかったのだが、
今後は、名古屋大学が指定国立大学法人に文部科学省から指定されたため、一つの国立大学法人で複数の大学を運営出来るようになるらしい。
つまり、一時期多かった、国立大学同士の合併で、一つの国立大学になる必要がなく、この流れで国立大学法人法が改正され、指定国立大学法人でなくとも、経営統合の流れが加速するかもしれない。
それは、以前の記事でもお知らせしたように、2018年の少子化問題による、入学者の減少による、大学経営の圧迫への対処として、進んでいくかもしれません。
であれば、以前破談になった群馬大学・埼玉大学の合併話も、それぞれの大学が残った上で、経営が統合されれば、効率化による効果が見込まれるので、もしかしたら・・・ということもあるかもしれません。
最近は、入学定員に満たない私立大学の公立化がどんどん進んでいる以上、国立大学も対策を立てる必要がありますね。
余談ですが、今回、文部科学省より追加指定となった「指定国立大学法人」として、名古屋大学と東京工業大学の2校は共にノーベル賞を輩出している大学だから、指定されたのかもしれないけど、そうなると、東京工業大学もどっかの国立大学と経営統合を試みるっている可能性もアリかもしれません。(打倒、東京大学?)
関連記事
1つの国立大学法人が複数の国立大学を経営するって、文部科学省が驚くべき案を示した
深刻さ増す私立大経営~4年制の約4割、短大の約6割が“営業赤字”
https://headlines.yahoo.co.jp/hl?a=20180111-00004953-toushin-bus_all
(一部引用)
文部科学省が発表する「私立大学の経営状況について(概要)」によれば、入学者数の減少が顕著であることが見て取れます。
入学定員に対する入学者数の割合(以下「入学定員充足率」)を見てみましょう。これが100%超となった(つまり、定員割れしていない)大学の割合は、平成8年度の96.2%に対して、20年後の平成28年度には55.5%へ大幅に低下しています。
ザックリ言えば、私立大学の半分近くは定員割れしているのです。
当ブログで、8年前から警鐘を鳴らしていたのに、やっぱりというか、2018年を迎えて、本当にそうなったね、というか、今日まで何で何も対策を講じてこなかったのかとあきれるばかりですね。
まず、本ブログの元記事を見てください。↓
少子化と大学数の増加が招く戦慄の未来? ~目指せ国立大学事務職員シリーズ17~
http://tenkoe.blog.jp/archives/51476703.html
最初に、大学数が多すぎることに触れています。学校調査によれば、当時の大学数と今の数を比較すると、
H21当時 →H29現在
国立大学 86校 → 86校
公立大学 92校 → 90校
私立大学 595校 → 604校
合計 773校 → 780校
というわけで、国立大学は同数、公立大学は2校減ったものの私立大学は7校増えて、合計で8年の間に7校増えてます。2018年から始まる18歳人口の減少が分かっていて、何故対策をとらなかったのか。
それは元記事にある進学率の上昇を期待していたからにほかなりません。
当時の記事の図が以下の通りです。
どうですか? 平成20年当時の進学率が55.3%です。しかも折れ線グラフは、平成14年度頃から上昇カーブを描いており、このまま進学率が上昇していけば、平成29年頃は、70%位になっていると目論んでいたのかもしれません。実際の進学率はどうなったのでしょうか? 
上の折れ線グラフの水色の線が、大学・短大進学率ですが、平成29年3月の進学率は54.8%で、期待の70%どころか、平成21年当時すらも下回っています。これは一体どういうことでしょうか?
上の表を見ると、確かに平成15年頃から上昇カーブになっていますが、平成22年頃から水平になりほぼ横ばいとなってしまいました。
原因として考えられるのは、やはり、平成20年9月に起きたリーマンショックによる不況が発端と考えて良いでしょう。当時は山一証券破たんや絶対潰れないとされていた都市銀行の北海道拓殖銀行の経営破たんなど、今後の景気が見えない中、授業料などの負担が重くのしかかる大学進学を諦めざるを得ない状況が続いたことが、この進学率の鈍化そして、減少につながったのだと思う。
記事の続きをもう少し引用しよう
(一部引用)
入学定員充足率(100%、80%超)を満たさない比率は、ここ3~4年は下げ止まりの傾向が見られています。この要因としては、多くの大学が入試の合格ラインを引き下げる等して、受験生に“下駄を履かせた”可能性があります。
(中略)
この帰属収支差額がマイナスの大学、つまり、運営費用を学費収入等で賄えない大学は、平成4年度の52校(全体に占める割合13.8%)に対して、その22年後の平成26年度は219校(同37.0%)へと増加しています。
つまり、全体の約4割弱が“営業赤字”という状況です。
私立大学にありがちな対策がやはり「下駄を履かす」ってこと。つまり、今までだったら入学できないような学生が、極端な話、入試答案の受験番号と名前さえ書ければ、定員充足のためなら入学できてしまうかもということも考えられるということ。その代償として、大学としての入試難易度の易か(偏差値の低下)を招き、教育・研究内容の低下につながってくる。それでも4割が経営赤字というのだから、今までも言われているように、国立大学職員に比べて、私立大学職員の方が給与が高いのが原因の一つでもある。
(一部引用)
これにさらなる追い打ちをかけそうなのが、「大学の2018年(平成30年)問題」です。そうです、今年なのです。
これは、18歳人口の減少と大学進学率の頭打ちにより、2018年から大学志願者数の大幅減少が予測される問題を指しています。仮に、大学側が入試合格ラインをもう一段引き下げても、入学者数が一層減少することは不可避と言われています。本当にそうなのか、今年の受験シーズン後に公表されるデータを待ちたいと思います。
もう、公表される前から分かっていたことです。このブログが始まった当初から分かっていたのに何も対策してこなかった大学職員気質というのがよくわかる記事でした。
https://www.nikkei.com/article/DGXMZO22694980V21C17A0CR8000/
とうとうというか、ついにというか、文部科学省がなんで大学経営に口を出すんだよ、とお思いの方もいるかもしれませんが、国立大学法人は、法人格を持ったとはいっても、国立大学法人法の下で、経営自体はかなり厳しく制限されていて、少子化に対する対策は、全然取れない状況でした。
そんな中、上のようなニュースが流れました。一部引用します。
私立の学校法人は複数の大学や高校を経営できるが、国立大学法人法によって国立は1つの大学に限られている。文科省は同法を改正し、複数の大学を経営できるようにすることを検討。実現すれば、同じグループの大学間で強い分野を生かした学部再編や、教員や研究施設の共有などの柔軟な経営や教育環境の改善が可能になる。法人が統合しても大学自体は存続する。
つまり、私立大学の学校法人では当たり前のことを、ついに国立大学法人にも同様な複数大学の経営が認められたということ。これはかなり大きいと思うが、そもそも今まで別法人だった大学と経営統合して一法人になるのは、そうたやすいことではないと思う。
ただ、経営悪化が心配されている地方の国立大学にとってみれば、今まで難しかった大学の統合はさておき、法人だけが1つにはなるが、大学はそのまま存続するのであれば、抵抗勢力はおとなしいと見ているらしい。しかも、同じ法人の大学間なら、授業なども相互に受けれるといったメリットもあると強調するが、事務側からみれば、かなり大変な作業が生じるということもある。それに大学間で偏差値や難易度が違ったりすると、その大学間の間の不公平さも生まれて、軋轢が生じるのではないかという懸念もある。とはいえ、次の記事も引用してみると、そんなことも言ってられないかもしれないと思ってしまう。
18歳人口が2030年代に現在より2割減るなど、今後は地方を中心に大学の経営悪化が懸念されている。中教審部会では、大学同士や自治体、企業を含めた連携策を議論しており、経営が悪化した私立大への国の指導を強化する仕組み作りも検討事項にあがった。
やはり、少子化は、大学だけでなく、自治体や企業の利益にも影響を及ぼすので、そこはうまく連携を取って、官民一体どころか、県境も越えて、連携を取ることが必要になるかもしれません。つまり、つぶれそうな自治体も近隣と協力して、行政区分の見直しにも発展するかもしれません。
確かに、日本の大学数は多すぎるような気もします。都内にある東京工業大学、東京農工大学、電気通信大学は、一般世間から見れば、何がどう違うのかきっとわからないでしょうし、東京学芸大学、東京芸術大学も名前が紛らわしいから一緒でいいじゃん、という人もいるでしょう。また、単科ではないけど単科っぽい東京海洋大学や東京外国語大学も経営統合すればという見方もあるでしょう。
そんなわけで、都内であっても今後はうかうかできないかもしれません。特に北関東の群馬大学、宇都宮大学、茨城大学あたりは、一番経営統合が狙われているような気がしてなりません。
なお、国立大学法人化前の2002年頃に、群馬大学と埼玉大学の合併話が持ち上がったことがありますが、その当時は、
「埼玉大学がなんでよりによって北関東の群馬大学と一緒にならなきゃなんねんだよ!」
ということで、一方的にふられてしまった事件がありました。当時はあまり大きく報道されなかったので、ご存じ無い方も多いと思いますが、合併話というのは昔からもあって、東京工業大学、一橋大学、東京外国語大学、東京医科歯科大学で4大学連合というのがあって、これは合併ではないのですが、連携を強固にして、合併話には負けじと連合を組んだようです。本当のところは、東京藝術大学にも話を持ち掛けていて、5大学連合になるはずだったのですが、相互単位や交流のことを考えると、やはり東京藝術大学は、己の道を独自に行く路線は譲らす、4大学連合に落ち着いたとのことです。
はてさて、話は脱線しましたが、ようやく経営のやり方も、国立大学法人によって、かなりやり方に独自色が出て来たところに、ごの経営統合話、本当にうまくいくのでしょうか? もし、合併となると、その後の事務量の増大を考えると、頭が痛くなりそうな今日このごろです。
公務員の再雇用、待遇厚く民間とは別世界(NEWSポストセブン2017年9月12日7:00配信より一部引用)
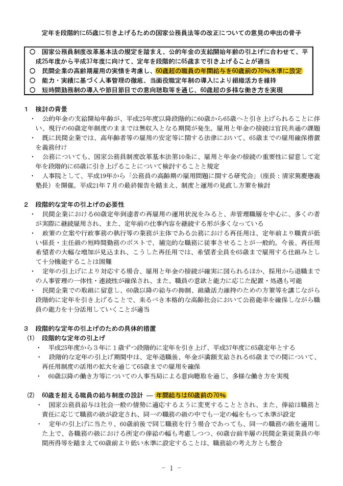
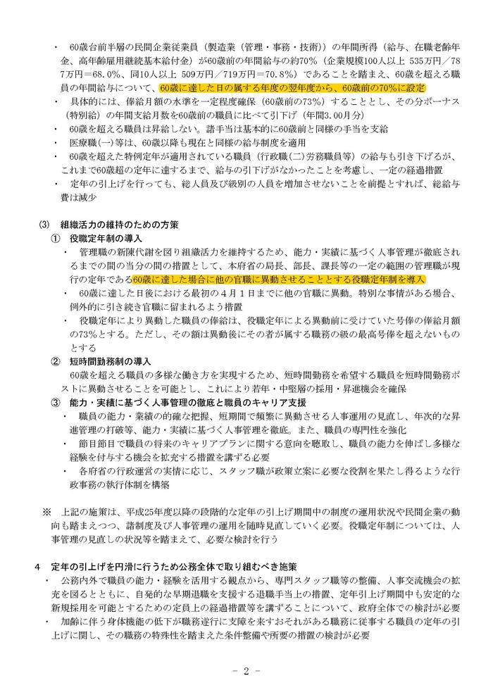
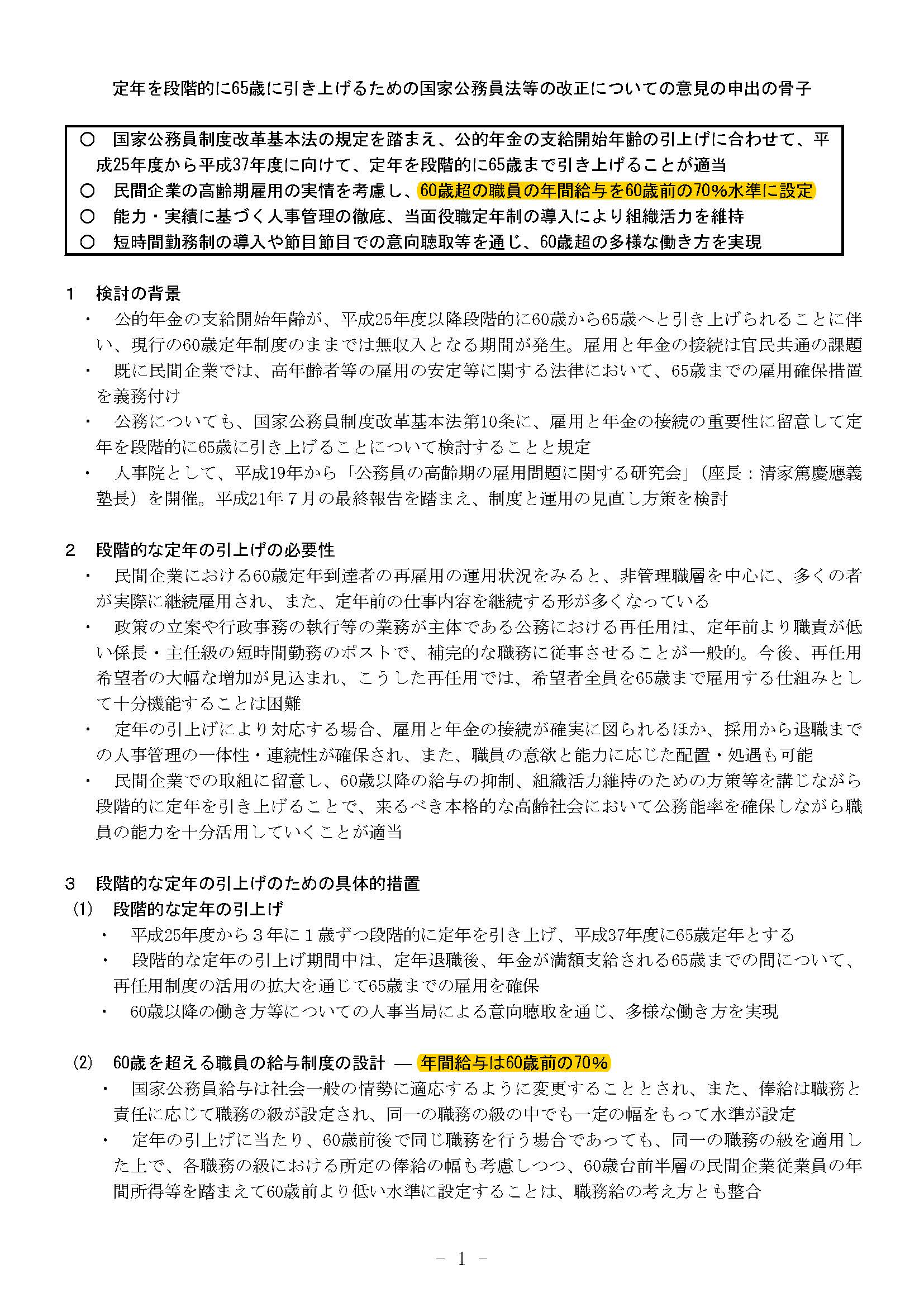
政府は国と自治体合わせて約330万人いる公務員に「65歳完全定年制」を導入する方針を打ち出した。年末までに国家公務員法と地方公務員法の改正案をまとめ、来年(2018年)1月からの通常国会で成立、翌2019年から公務員の定年を段階的に延長し、年金が65歳支給開始となる2025年に「65歳完全定年制」を敷く。
現在57歳の国家公務員(ノンキャリア職員)の平均年収は約804万円で、定年延長がなければ2020年に829万円で60歳の定年を迎える。ところが、定年延長で65歳まで勤め上げればその給与水準をほぼ維持したまま、ざっと4000万円ほどの生涯賃金が上積みされる計算になるのだ。
なにかと、世間を騒がしているこの国家公務員65歳定年制延長であるが、そもそもの発端は、平成25年4月1日に施行された、「高年齢者等の雇用の安定等に関する法律」がもとになっていて、定年に達した人を引き続き雇用する「継続雇用制度」の対象者を労使協定で限定できる仕組みの廃止などが基本になっています。
何故かと言うと、公的年金の支給年齢が65歳からと引き上げられたため、定年を迎え無収入となる5年間の間の安定した収入の確保が必要ということで、当人が希望したら、そのまま希望どおり任用しなくてはいけないルールになっています。
国家公務員であれば、再任用制度→http://www.jinji.go.jp/shougai-so-go-joho/pdf/work/sai_ninnyou_seido.pdf
国立大学法人であれば、それぞれの大学の人事関係規則で、再雇用制度に関する規則を定めていると思います。
ただし、今回の国家公務員の65歳定年延長については、再任用の場合、かなり条件が悪くなるようで、それを定年前の水準のまま、モチベーションを維持することが目的となっているようです。
実際、国家公務員の再任用の場合は、上のリンク先を見ると、給与は半減近くなるようです。また、仕事内容も単純労働が増えているということは否めません。最近の国家公務員の実態はわからないので、国立大学法人の場合の方を書きますが、入試関係の肉体労働系作業とか、構内の草刈りとか、物品の検収作業など、体を使うか、1日中同じところで単純作業を繰り返すかの内容が多いです。また、大学の再雇用も給与は半減しますが、ボーナスは年間2か月程度支給されるようです。
というわけで、制度はこれから整備されるので、どのような内容になるかわかりませんが、人事院のホームページで、以下のような資料を発見しました。ここにアップします。
平成23年頃の資料のようで、古くて恐縮ですが、この時から、65歳定年延長は議論されていたようです。
ポストセブンの報道によれば、2025年には、65歳完全定年延長制を敷くとあります。この骨子の時も、平成37年度とありますから、2025年なので、この資料は結構合っていると思います。ただし気になるのが、給与は、60歳前の70%という部分。マスコミ報道では、そのままの水準で65歳定年を迎え、生涯賃金4000万円アップとか言っていますが、さすがにそれは無いと思われます。
国の財政が大赤字なのに、さらに公務員の歳出を増やすなんていう暴挙はないと個人的に思っています。
それは何故か? それは、誰も触れていない退職金の計算方法にあります。
退職金の計算は、「国家公務員退職手当法」によると第三条にヒントを見出せます。
第三条 次条又は第五条の規定に該当する場合を除くほか、退職した者に対する退職手当の基本額は、退職の日におけるその者の俸給月額(俸給が日額で定められている者については、退職の日におけるその者の俸給の日額の二十一日分に相当する額。以下「退職日俸給月額」という。)に、その者の勤続期間を次の各号に区分して、当該各号に掲げる割合を乗じて得た額の合計額とする。
この中で言いたいのは、赤文字にした部分。60歳時の月額俸給を仮に60万とした場合に、65歳定年時は42万しかないことになります。行政職(一)の定年退職者の平均退職金が2239.8万円ですから、その70%は1567万円で、672万円も少なくなります。
まあ、この予想どおりに規則が制定されるのか、特例を設けるのか、附則で対処するのかわかりませんが、現行規則がそのまま適用されると、自己都合でも60歳でいったん退職してがっぽり退職金をもらってから考えるという選択もあるかもしれません。ただし、再雇用制度は、定年を迎えた場合の年金支給までに制度であるので、自己都合退職の場合は、再雇用されないものと思ってください。
また、65歳まで定年延長になれば、年金支給年齢までの雇用だから、再雇用制度はなくなるんではないかという予想も外れると思います。65歳定年延長となれば、年金支給は70歳から、いや75歳からということもありえますので、そんなに甘くありません。
というわけで、長々と、よくわかりもしない、国家公務員のことを書いてしまいましたら、それでは、国立大学法人職員はどうなのかと言えば、よくわからないというのが答えです。
ひと昔前なら、国家公務員の名残で、規則もそのまま流用して、ほとんど待遇が変わらないというのがあったので、国立大学法人も横並びで65歳定年延長制を導入するんじゃない? って軽く言えたのですが、さすがに法人化後10年以上経っても変わらない体質の国立大学に対し、文部科学省の方で、独自の取り組みをいうものを推し進めていて、いろんな意味で横並びの体制は崩れて来ています。
そんな中で、じゃあ、大学名は明かせないがうちの大学はどうなのかと言えば、まだまだ国家公務員の規則を引きづっているところもありますが、無期雇用制度の規則整備は、国家公務員規則に似たような制度はあるわけがなく、ここは労働基準法が適用される国立大学法人ならではの制度が確立し始めました。
なので、国立大学法人が65歳定年延長に踏み切るかどうかは、大学ごとの判断にゆだねることになりますが、体力にある大学は、もともと教員が65歳定年制なので、それにならって65歳定年制を事務職員にも導入すると思われます。ただし、給与はもともと国家公務員よりラスパイレス指数を考慮すると15%くらい少ないうえに、60歳からの70%支給も取り入れると思います。(下の図の役職定年制も導入すると思う)つまり安い賃金で、常勤職員を維持できるという利点もあるわけですが、反面、新卒などの若い人材の雇用を妨げます。
これをどう見るかにもよりますが、そこは、法人ごとに考えが違ってくるでしょう。
法人運営費の比率は、今後どんどん下がっていくと思われるので、プロジェクト経費を多く獲得する大学ほど、今後は給与の面も優遇なんていうことがありえるので、ますますその傾向は強くなります。 
まあ、今日9月11日は、アメリカで同時多発テロが起こったり、東日本大震災の〇年半の節目の日になったりで、なにかと騒がしい日ではありますが、前回から特集していた無期雇用制度は、うちの大学ではなんとか丸く収まって、大学側が制度として規則整備し、平成30年4月1日以降、順次無期雇用として採用する流れになったので、めでたしめでたしですが、大学によっては、完全に問題化しちゃっているところもあるので、その動向を見守る限りですね。
とはいっても、まだ検討段階なのだが、「男の体で生まれたが、女性として生きるトランスジェンダーの学生を受け入れる」ということに、前向きらしいというニュースが飛び込んできた。
これを考える上では、そもそも女子大学が何故存在するのかを、考えないといけません。
女子大は戦後の民主社会にふさわしい女性を育てるという積極的意義を持ちながらも、共学を原則とする新学制の下では、「女性の教育機会を増やすための過渡的な補助手段という政策的な側面もあった」という他、男子系大学側の受け入れ態勢の遅れや共学に対する保護者側のためらいも残っていたためと、早稲田大学の湯川次義教授(女子高等教育史)が語っています。
ところが、昨今では、女性の社会進出も進み、不要論や懐疑論が浮上するなかで、共学の大学が増え、そもそも、女子大が何故必要なのかともささやかれています。
そんななか、じゃあ、国立大学の女子大も日本には、2大学あるけど、それはどうなんだということにもなります。特に国立大学は、国民の税金を原資とする運営費交付金の割合がまだまだ多くを占めて運営されているので、女子ばかり優遇するのはおかしい、そもそも法の下の平等という観点からもおかしいということになってしまいます。
とはいえ、男性と女性はそもそも持っているものが違うのだから、性差によって、分ける必要があるものもあります。浴場や便所などはその典型例でしょう。とはいえ、これは女性専用もあるが、男性専用もあるので、法の下では平等と解釈してもよいでしょう。
では、男性専用のない、電車の女性専用車両についてはどうでしょう?
これは主に痴漢対策がメインで、女性の被害が圧倒的に多いからという理由も成り立ちますが、男性が痴漢被害に遭わないかというと、そんなこともありません。実際、私も満員電車の中で、知らないおっさんにズボンのチャックを下ろされ、陰茎をしごかれながら、強引に射精までさせられてしまったこともありました。まあ、このケースは、仮に男性専用車両でも防げるわけではないし、射精してしまったことでどんなに訴えても被害者としては、警察は扱ってくれない(被害届不受理)ので、ここでは考えないことにします。
女性専用のお食事処というのも多いです。また、女性割引料金を設けているところも多いです。女性の味覚は男性と違うからなのか、女性の嗜好のメニューを扱っているからなのか、女性は男性より食べる量が少ないだろうということなのかわかりませんが、では、なぜ男性ではダメなのかという、理由にはなっていません。
コンサートではどうでしょう? 女性客限定のコンサートというのも多いです。まあ、女性のファンが多い歌手は、女性限定として一体感を醸し出したいということなのかもしれません。
ところが、ある歌手が、「男性限定コンサート」を開こうとしたら、大バッシングを受けたということがありました。女性歌手が「男性限定」ならなんとなく分かるのですが、
男性歌手が「男性限定」としたことに、その男性歌手のファンである女性が激怒したというのです。
以上、結局なにが言いたいのかというと、日本女子大学のケースでは、いわゆるLGBT(戸籍上は男子だが、性同一性障害と診断され、女子として生活している)ケースを対象としていることです。日本では、性別適合手術を受けるなどすれば、戸籍を男性から女性に変えることも可能で、この場合、すんなり女子大学の受験も可能と思われます。ただし、条件の1つに20歳以上というのがあるので、高卒直後の現役受験はまだ難しい現状です。
そんななか、日本女子大学は、18歳でも、性同一性障害の診断書があれば、門戸を開こうかとの検討に入ったということなので、国立大学である、お茶の水女子大学や奈良女子大学も検討を始めるでしょう。
とはいっても、本当に外見が見分けつかないほど、女子力のオーラを放出していればいいのですが、外見がほとんど男だった場合、そうとう揉めるのではないでしょうか?
この問題は結局、女子がどうとらえるか、どう感じるかに関わってきます。
つまりセクシャルハラスメントの問題で、イケメンに言い寄られたら「うれしい」、ブサメンに言い寄られたら「セクハラ」というのもほぼ同じような気がします。
結局、女性が関係するこの問題は永遠に難問と言えるでしょう。
そして、日本女子大学が果たしてどんな結果をだすのか、大学職員全員がその行方を見守っていることでしょう。
先日のあんな内容では、到底納得できない、というのは火を見るよりも明らか。期待に胸を膨らませて参加した秘書さんからは、悲痛の叫びが上がったと言う修羅場になった。
というわけで、この団体交渉で主張するのは、「5年上限ルールの廃止」ということだ。別に無期転換してというわけではなく、1年契約を好きな時まで更新を続けたいだけなのだ。
理由は、ここにあるように、厚生労働省が定めた「改正労働契約法の趣旨」が雇い止めの雇用不安を解消し、働く人が安心して働き続けることができる社会を実現するためなのだから、5年で雇い止めは、本来の趣旨から大きく外れるのだから、無期転換を逃れる目的での雇い止めは、望ましくないのではないかという解釈だ。
2月27日(月)に開催されるこの団体交渉の結果は、分かり次第またお伝えします。
団体交渉の結果、やっと大学側が雇い止めの撤回に本学の執行部が本腰をいれたのか、唐突に無期支援員(仮称)制度についての説明会が開催されたので、行ってきました。まずは、当日配られた紙切れ一枚がこれ。
え? たったこれだけ? っていうまさかの紙切れ1枚。こんな大事な説明会、みんな聞きたいであろう説明会なのだが、これだけの資料だった。それにも拘わらず、今までの大学の説明会で、これだけの人が出席したことがあっただろうかという、物凄い大盛況の会場の模様で、空いた席も無い状況だった。仕方ないので、記憶を頼りに、概要を記しておきます。
1.本学を取り巻く状況について
運営費交付金が年々減っていく中で、文科省が求めている大学へのニーズが年々厳しくなっており、
国際化や情報化について、多様化・高度化する業務に効率化が求められるので、事務職員のあり方や事務支援体制の見直しが必要になっているとのこと。
2.無期支援員(仮称)制度を設けることとした趣旨
教育研究・ガバナンス改革の中で、教育研究支援の基盤を強化することが必要で、そのためには、経験豊富な支援員を学内登用するための新たな雇用制度を導入する必要がある。
3.無期支援制度の概要
この説明は、上の配付資料のとおりで、ちょうど雇い止めの時期に合わせて、平成30年4月から制度がスタートするのだという。ただし、今の身分で無期転換するのではなくて、来年度夏頃から予定しているあたらな制度の公募に応募して、試験に合格して、採用されたもののみがなれるという制度ということだ。しかも、応募資格が有期雇用職員で4年以上の経験も無いとダメなんだそうだ。しかも業務内容が事務区や部局共通業務支援となっていて、いわゆる研究室秘書など、教授にとって、電話対応、来客対応、物品調達、出張管理など雑多な業務で忙しいが、そばにいて欲しい秘書さんには、とても場違いな制度になっているようだ。しかも人事異動も行われるらしいから、どこでも同じようないわゆる経理を集中的にこなすような業務を想定しているのだろう。
というわけで、当然、研究室秘書さんからは、怒涛のごとく質問が飛び交い、中には泣き出してしまう人もいた位で、とても可哀想だった。
4.これまでの雇用制度との違いについて
この表は、パワーポイントを使用しての説明をカメラ撮りした資料で、いままでの違いをまとめたものだ。左はいわゆる常勤職員のことで、難関といわれる国立大学法人職員採用試験を経て登用される正規ルートの他に、いわゆる常勤の職員よりも有能な非常勤職員についても、学内公募を行って、2~3名程度を常勤化している例はある。ただし、わずか2~3名なのでこれは、特殊な例となる。
また、右の表はこれまでの有期雇用職員のことだ。最大延長しても5年間で雇止めになることが問題となっている。そもそも、改正労働契約法の趣旨が、雇用期間が5年を超えて働き続ける場合、無期転換しなくてはならないという、雇用の安定を図る制度のはずが、むしろ雇い止めを助長する制度になってしまったという皮肉な結果になっているのが問題なのだ。
そして、真ん中の黄色い枠の中が、今回計画している、無期支援員(仮称)制度だ。違いは、4年以上の経験が必要で異動もあり、原則、事務の集約した部屋で業務を行うという、みんなが全然安心できない内容となっている。
結局、この説明会後、本学に見切りをつけて、早くも他の大学への就職活動が活発に行われ始めている。優秀な非常勤職員さんの流出は、深刻な問題だ。大学の執行部は、教授の教育研究を陰支える秘書さんたちがいなくなって、大学全体のアクティビティが低下するというこの問題に早く気付いて、対策を取らないと、大変なことになるという認識を持って欲しいものだ。
首都圏非常勤講師組合が大学と交渉したのが、2016年の11月24日。 その結果、本学の就業規則改正の提出を労基署に行ったのが、2013年4月1日を超えていたので、5年ルールを適用するなら、起算日を1年後ろにずらして、雇用限度も今までよりも1年後ろになるという論理だ。なんで起算日が1年も後ろにずれるのかわからないのだが、提出が遅れたと言っても、提出日から5年を限度にすればいいのではないか?
そして、2番目の「学長が特に必要と認める場合」の解釈だが、学長が認めるのだから、いわゆる学長裁量とも読めるが、最終的な学長の決裁が必要とも解釈が出来る。これは、文字通り、 学長の自由裁量ではなく、更新の必要性、雇用経費および当該有期雇用職員の勤務実績を総合的に評価するという判断でも良いと思われる。
最後に、組合のチラシ配布、宣伝等は禁止しないと学長が回答したそうだが、そもそも組合の活動は勤務時間内には認められていないはず。交渉が行われた11月24日は平日だが、勤務中の者はいなかったのだろうか。もちろん、勤務日に当たっていても、有給休暇を取得していれば問題ない。だが、学長は本来の大学の業務があるはず、いや、労働者との団体交渉の対応も業務とみなせば、学長の業務とも言えなくもないかもしれない。
しかし、その回答にある、「組合によるチラシの配布や宣伝等は禁止しない」となっているけど、その活動が勤務時間中にチラシが回ってきたり、メールが勤務時間中に受信したりして、本来業務が中断してしまうのが気になった。
もちろん、運営費交付金だけでなく、競争的資金を確保したり、産学連携で民間との共同研究や受託研究を推し進めたり、寄附金を募ったりしてして、財源の確保に努めてはいるのだが、やはり、プロジェクト期間が長くても6年とか、やはり期間が限られているので、どうしても、有期雇用の労働契約にしなくてはならない面もあるのだ。
そして、走行しているうちに、もうすぐ4年が経とうとしている今、このようなビラが配られている。そう、もう5年の雇用期間満了まで、あと1年とわずかしかない。

このまま行くと、再来年の3月末で、今働いている非常勤職員さんたちが一斉にいなくなります。これは確かに困ります。今や非常勤職員さんとはいえ、ほとんど常勤さんと同じような働きもしているし、国際会議の運営などのノウハウも蓄積していたりして、急に人を新しくしたところで、回る物でもないのだ。
ならば、無期雇用にすればいいとはいっても、前置きで述べたように、財源の問題もあるし、ほとんどの大学で、雇用限度を5年として再雇用できないような、規則になっている。
つまり、雇用の安定を狙った法律のはずが、雇用を5年ポッキリで終わらすような、本来の目的と違う運用を強いられてしまっているのだ。では、この分かってる問題にどう立ち向かえば、いいのか?
人事担当副学長に質問したこともあるのだが、まったく何も考えておらず(任期が切れたあとのことだからか?)、対策すらも立てていないともことだ。
では、どうすれば、法律にも触れず、雇用者もハッピーになることができるか、個人的に考えてみた。
1.近隣の国立大学の非常勤職員と総取り替えする。
国立大学は、高専と違って、1大学1法人なので、大学が違えば、法人も異なる。つまり雇用者が違うので、他の大学の非常勤職員をそのまま取り替えるという大胆な作戦だ。幸い、大学はことなっても、もともとは職員は公務員だったので、仕事の内容は、根本的には大きく異なることはない。
とはいえ、それは、人事や経理の関係であって、研究部門や教育企画系になると、戦略が異なるので、かなり違うかもしれない。
2.早めに半年間の長期ブランクフォーメーションを組む
同じ大学でも、半年開ければ、通算雇用期間がリセットされ、新規採用という扱いに戻る。一斉にいなくなるより、早めに半年間ずつ、他の大学の人事交流などの制度を使って、収入は途切れないように、考慮する。
でも、半年間は、慣れない仕事につくか、完全に休業するかのどっちかなので、あまり良くないかも。
3.派遣会社の職員となって、同じ大学に派遣され、派遣社員として働く
これが一番現実的かも。雇用者は大学ではなく、派遣会社だから、おなじ職場であっても、雇用主が異なるから、法には触れないはず。とはいえ、派遣会社がその辺の事情を汲んで、同じ職場に派遣してくれるか不明。しかし、清掃会社の年間契約など、会社が変わっても、同じ掃除のおばさんが、会社の制服だけ変わって、そのまま掃除しているのをみかけるので、この仕組みを利用しているのかもしれない。
4.もう大学には任せておけない。国立大学非常勤職員専門の派遣会社を設立してしまう
これは、結構、先生たちが真剣に考えている。やはり、先生にとって、研究室秘書さんは頼れる存在。とはいっても、無期雇用にするには、研究費がもらえる期間が決まっているから、その期間だけ勤めて欲しい。もし、続けて勤務したければ、情報を蓄積している専門の派遣会社が、同じ研究を行っている他の研究室や他の大学の秘書さんとして、派遣を行う、両方のニーズをマッチする方法と思える。
5.マスコミを利用して、大々的な問題をアピール。改正労働契約法が、本来の目的とは異なる事態になっているので、法律自体を変えさせる。
今まで、この労働契約法が改正しなかったら、特に問題は起きていなかった。大学という教育研究機関にこの法律をそのまま当てはめてしまうことに、大きな問題があるのだ。
その例の1つが、プロジェクトの研究員や教員であれば、プロジェクト期間が5年で終わることが少ないことから、最長10年間という特例を設けたのだ。わずか1年で法律がかわった。
つまり、もうちょっと大きな声をあげれば、大学という、民間の手法とは異なる特殊な事業を理解してもらい、大学の非常勤職員も、特例を設けることができるのではないかと。
そもそも、大学は、国家が繁栄や存続、危機管理など、大きな役割を担っているというのに、その教育や研究力を低下させるような、政策を国がやってはいけない。どうにかして、教員の教育・研究を行ううえで、その縁の下の力持ちである非常勤職員の方が気持ち良く、労働できるような環境を守って欲しいと切に願っています。
なんと国立大学である東京工業大学の学生、松井将器クンが2015年の箱根駅伝を走る!
昨年お知らせしたこの記事だけど、また今年も箱根路を走った。2年連続で学生連合の選抜に選ばれるとは、やっぱり早い証拠なのだろう。もちろん、東京工業大学の学生なのだから、スポーツ推薦枠などあるわけなく、普通の筆記試験、いや、東大に次ぐ難関と言われている東工大の筆記試験で入学したのにもかかわらず、どのようなトレーニングを積んでいるのかわからないけど、箱根路を走れる実力を持っているというところがすばらしい。
細かいところは、昨年のブログに書いたので、今年は省略するけど、今年は、実際に走った8区の写真を見て欲しい

一番前を走っているのが山梨学院大学なので、ちょっと見づらいけど、その後ろにいるのが、関東学生連合の選抜で選ばれた松井将器クンだ。オレンジ色のシューズが目立っていいけど、東工大カラーであるブルーのユニフォームは、他の大学にもいろいろ似ていて目立たなかった。アナウンサーも、戸塚の中継所で、一瞬「神奈川大」と言い間違えたほどなのだ。
そういう松井クンも7区の平塚中継所で襷を受け取る時、スタンバイが遅れて、選手が通過後の受け取っていた。それというのも、関東学生連合は、自校のユニフォームで走るから、他の大学と違って、どの選手から襷を受け取るのか、一瞬判断に迷うところなのだろう。
このように、常に、混戦の所を走っていたわけだから。

それでもって、成績はどの位だったかというと、8区は遊行寺の坂など気温が高い時は結構ハードな区なのだが、21人中、堂々の7位相当の成績だったのだ。オープン参加だから、記録に残らないのが癪なので、画面撮りしてあげました。そんなわけで、総合成績も11位相当とシード圏内一歩手前というところまで押し上げています。もちろん、オープン参加なので、シード権など関係ないのですが・・・・。

8区に限っては、沿道に「東京工業大学」の幟旗も一杯出てました。遊行寺あたりは沢山出ていたのですが、うちのそばの鵠沼小学校前の沿道では、こんな感じでした。
というわけで、松井クンは、学部4年生ってことはもう来年は走らないってこと。東京工業大学の学生が、箱根駅伝に出場するのは、おそらくこれが最後となることだろう。
- 今日:
- 昨日:
- 累計:
(ブログ開始:2009/09/11~)
最多記録 2010/12/02 1154人
-
納得 極小粒 (ヤマダフーズ)
- 名古屋大学と岐阜大学が経営統合だって
- 祝・ブログ開設10周年!
- 国立大学法人職員採用試験2019 よそでは見ないけど気になるQ&A
-
2019年1月3日の朝日新聞朝刊に戦慄の記事が?
- 国立大学の授業料が近々値上げされるらしい?
- 祝・ブログ開設9周年!
- 大学等連携推進法人(仮称)の設立でついに国公私立大学間の垣根が無くなるのか?
- 名古屋大学が岐阜大学と経営統合へ?
-
今年の大学の経営赤字問題だけど、8年前からこのブログで既に2018年問題に警鐘を鳴らしていた
- 1つの国立大学法人が複数の国立大学を経営するって、文部科学省が驚くべき案を示した
-
国家公務員65歳定年制が実施されると国立大学法人職員は一体どうなるのか?
- 祝! ブログ開設8周年を迎えました
-
STOP! 雇い止め第3回団体交渉報告の結果が来ました
- 日本女子大学が、男子学生を入学させるって、それアリなの?
-
STOP!雇い止め第2回団体交渉が開催されます
-
無期支援員(仮称)制度についての説明会が突然に開催されました
-
雇止めの団体交渉の結果報告が来ました
-
非常勤職員の5年雇い止めルールは、いよいよ大学崩壊への道を歩むのか?
-
昨年に引き続き、難関国立大学である東京工業大学の松井将器クンが、2016年の箱根駅伝を走った!
- 文科省は火消しにやっきになっていたけど、結局、国立33大学の文系が見直すことに
- 本日で、ブログ開設6周年なんだが・・・
- 国立大に文系再編の波、26校が学部の改廃計画って、あまりにも酷すぎる
-
なんと国立大学である東京工業大学の学生、松井将器クンが2015年の箱根駅伝を走る!
- ついに国立大学も倒産する時代がやってくるのか?
-
平成26年度国立大学法人職員採用試験地区別合格者数分析(速報)
-
平成25年度国立大学法人職員採用試験地区別合格者数分析(速報)
-
湘南名物 しらす焼きそば
-
かつやで海鮮カツ丼を注文したら、予期せぬモノが入ってきた
- F1グランプリ2012第15戦日本・予選結果で、小林可夢偉が3番グリッドをゲット!
-
金のつぶ たまご醤油たれ納豆(ミツカン)
-
塩糀納豆(ヤマダフーズ)
-
四万十川産川のりだれ付納豆(あづま食品)
-
完熟二段仕込み北海道小粒納豆(水戸フーズ)
- F1GP2012第12戦ベルギー予選で、小林可夢偉がフロントローをゲット!
- 初の予算執行抑制案実施で国立大学運営費交付金が半額に・・・まさか給与まで半額!?
-
吉野家 小粒納豆(オーサト)
-
ホームラン軒 野菜タンメン(エースコック)
-
お城納豆 九州産大豆100%使用 ひきわり納豆(武双庵)
-
サッポロ一番 東京荻窪醤油ラーメン 中細麺 (サンヨー食品)
-
熊本 黒マー油入りとんこつラーメン (味のヤマタイ)
-
B級グルメ探訪 さいたま豆腐ラーメン 東日本埼玉県編 (エースコック)
-
マルちゃん ホワイトソース味の焼きそば
-
マルちゃん沖縄の風チャンプルー焼きそば
-
B級グルメ探訪 近江ちゃんぽん
-
津久井納豆(カジノヤ)
-
老舗の小粒(鎌倉山納豆)
-
金のつぶ とろっ豆(ミツカン)
-
大山マイルド納豆(大山納豆)
-
栗プリン(オハヨー乳業)
F1情報
B級グルメ情報
ゲーム情報
コンパニオン情報
マンション情報
てんこ
- 10周年
- 2018年問題
- 5年ルール
- AKB48
- B級グルメ
- F1
- LGBT
- TGS2009
- うどん
- おにぎり
- お見合いパーティー
- のりピー
- アイス
- アイドル
- アニメ
- インスタント食品
- インスタント麺
- カップ麺
- カツ丼
- カレー
- ゲーム
- ゲームショウ
- スナック菓子
- チョコ
- パソコン
- ビール
- ファーストフード
- プリン
- ペットボトル飲料
- マンション
- ミニスカ
- メイド
- メガネ
- ヨーグルト
- ラブプラス
- 予算執行抑制
- 事務職員
- 事業仕分け
- 仕事の話
- 公務員
- 公立大学
- 労働基準法
- 国家公務員
- 国立大学
- 国立大学の事務
- 国立大学の真実
- 国立大学授業料値上げ
- 大学等連携推進法人
- 奨学金
- 婚活
- 学部の改廃計画
- 定食
- 小林可夢偉
- 少子化
- 広報
- 性同一性障害
- 投稿写真
- 指定国立大学法人
- 挨拶
- 授業料
- 政治
- 文系再編
- 文系見直し
- 日本グランプリ
- 日本女子大学
- 東京工業大学
- 東工大
- 松井将器
- 松田聖子
- 民主党
- 法律
- 無期雇用制度
- 瓶飲料
- 私学助成金
- 私立大学
- 箱根駅伝
- 米菓
- 納得納豆
- 納豆
- 経営統合
- 給与
- 給与カット
- 総菜パン
- 缶飲料
- 職員採用試験
- 菓子パン
- 萌え
- 藤沢
- 袋麺
- 評価反映
- 運営費交付金
- 酒井法子
- 鉄道
- 関東学生連合
- 附属病院
- 雇い止め
- 電化製品
- 非常勤職員
ありそうでなかった納豆の商品名でオヤジギャグ的な納得の納豆。本当に納得の味なのか試してみた。う~ん、納得というか、どこにでもある普通の納豆だ。なにか特徴があるといわけでもない。
原材料名を見てみて、納得させるのならば、普通は国産大豆を使うのだと思うけど、これまあ激安納豆にありがちなアメリカまたはカナダ産の納豆使用と、これまた特徴がない。


